System Architecture

Enterprise RAG platform built with Domain-Driven Design principles

Tech Stack


Backend (SoRag)

FastAPI 0.104.1 - Web framework

LangGraph 0.2.50 - Orchestration

LangSmith 0.3.45 - Observability

SQLAlchemy 2.0.23 - ORM

PostgreSQL - Primary database

FAISS 1.7.4 - Dense vectors

Elasticsearch 8.11.0 - Sparse vectors

Frontend (RagChat)

Next.js 15.3.0 - React framework

React 19.0.0 - UI library

TypeScript 5.6.3 - Type system

Vercel AI SDK 5.0.26 - AI integration

Radix UI - Accessible components

Tailwind CSS 4.1.13 - Styling

NextAuth v5

Admin (AosoRag)

ABP.io Framework - DDD framework

.NET Core - Backend

Entity Framework - ORM

OpenIddict - OAuth 2.0/OpenID Connect

Others

OpenAI GPT-4

Fine-Tuning an Embedding Encoder (MPNet) for Medical Data

Ollama (Local)

Docker Compose

Google Cloud VM

Artifact Registry

Caddy reverse proxy

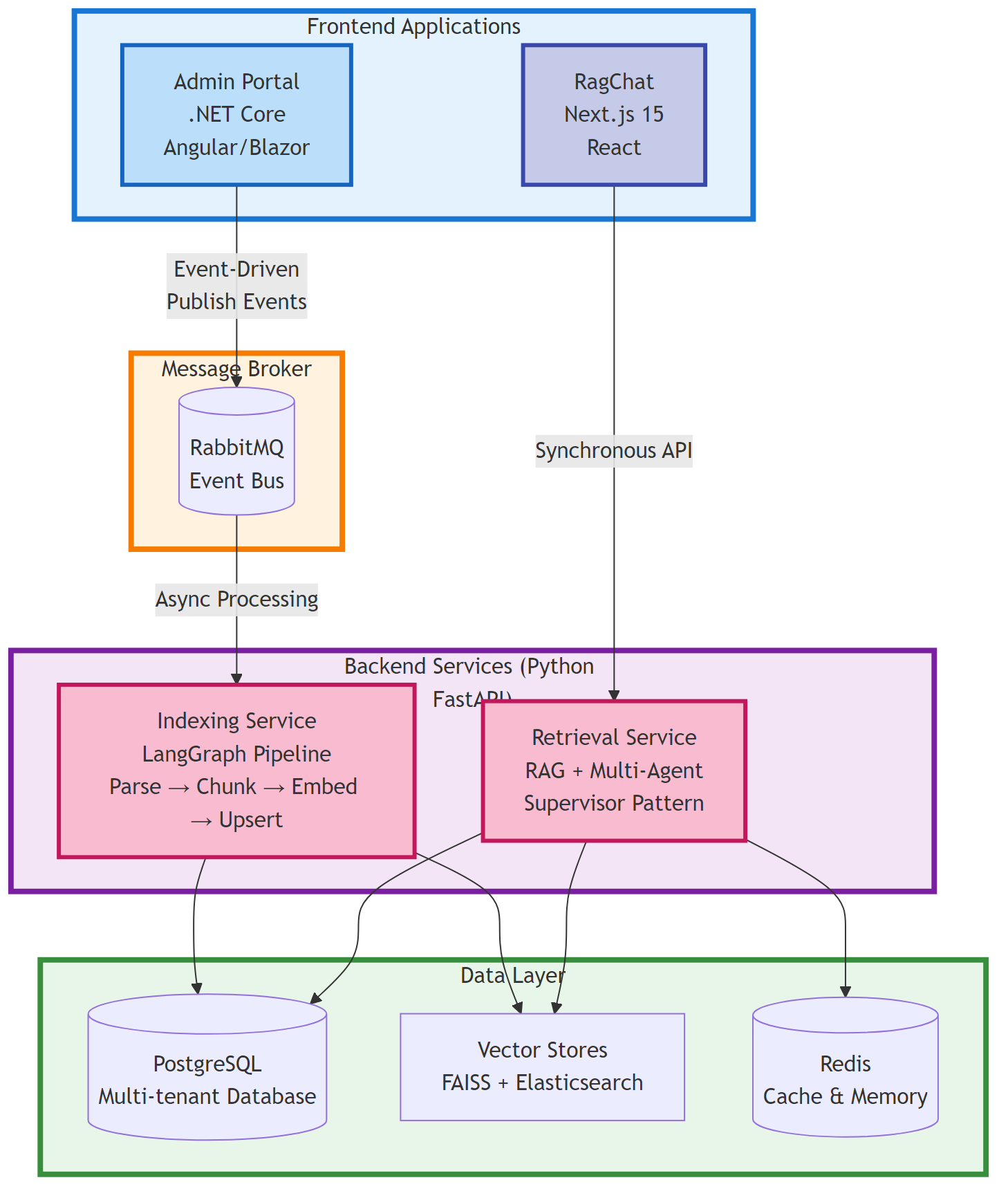
High-Level Overview

Admin Client App, Frontend Client App, Backend Service:

System Overview

Admin Client App, Frontend Client App, Backend Service:

Admin and Indexing Overview

Admin Client App, Frontend Client App, Backend Service:

SoRag Architecture References

Below are several reference pages that illustrate the core architecture of the SoRag system, including retrieval, indexing, and historical documentation. Each link opens in a new tab.

Architecture Principles


LangGraph Workflows

Observability - LangSmith full-chain tracing

Maintainability - Node-based design

Recoverability - Checkpointer support

Testability - Independent node testing

✅ Multi-Agent Architecture

Specialization - RAG/Chat/Integration separation

Parallelization - asyncio.gather concurrency

Extensibility - Registry mechanism

Isolation - Independent compilation

✅ Multi-Tenant Architecture

Automation - ContextVars + event listeners

Security - Database-level auto-filtering

Flexibility - Context Manager switching

Performance - Index optimization

✅ DDD Design Principles

Layered architecture - 4 clear layers

Repository pattern - Data access abstraction

Entity - Handles business logic

Based on ABP.io principles

Core Domain Entities

Knowledge Management
  • KbKnowledgeBase - Knowledge base container
  • KbSource - Document sources
  • KbChunk - Text chunks from documents
Vector Indexing
  • IdxChunkEmbedding - Vector embeddings
  • IdxVectorCollectionItem - Vector DB items
  • IdxSparseCollectionItem - Sparse vectors
Indexing Pipeline
  • IdxIndexingTask - Background indexing jobs
  • IdxIndexingEvent - Event tracking
Conversational AI
  • RetrievalConversation - Chat sessions
  • RetrievalMessage - Chat messages
  • MemoryItem - Conversation memory

Design Patterns & Principles

Domain-Driven Design (DDD)

Entities, Aggregates, Domain Services, Repositories

CQRS Pattern

Separate read and write operations for optimal performance

Event-Driven Architecture

Distributed events using CAP pattern (Inbox/Outbox)

Repository Pattern

Abstraction layer for data access operations

RAG Data Flow

1
Document Upload → User uploads PDF/DOCX/TXT files
2
Text Extraction → Extract and clean text content
3
Chunking → Split into semantic chunks (~500 tokens)
4
Embedding Generation → Convert to vector embeddings
5
Vector Storage → Store in PostgreSQL with pgvector
6
Retrieval + Generation → Semantic search + LLM response